开云网页版·官方版在线登入主页
院长信箱
书记信箱
首页
学院概况
学院简介
历史沿革
现任班子
师资力量
机构设置
综合办公室
学生工作办公室
化学工程系
应用化学系
环境工程系
生物工程系
储能工程系
化学工程实验中心
本科教学
专业设置
专业建设
教学建设
实验室安全
实践教学
招生就业
导师简介
博士生培养
硕士生培养
本科生培养
招生工作
就业工作
学科建设
学科简介
学位点简介
学科团队
创新团队
重点特色学科
科学研究
科研机构
科研项目
科研成果
平台仪器
党政工会
组织机构
党建工作
工会工作
学团工作
学团新闻
思想政治教育
资料下载
您目前的位置:
首页
»
本科教学
»
实践教学
» 正文
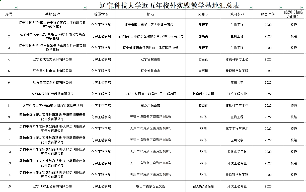
化工学院校外实习、实训基地汇总表
发布日期:2023-10-27 阅读次数:
开云网页版_开云(中国)官方
|
天博注册大厅_天博(中国)
|
爱体育在线官网
|
牛博手机版
|
乐动在线
|
米兰·官方版在线入口
|
天博官网
|
开云线上(中国)网页版
|
开云唯一官网_开云(中国)有限公司
|